ページ番号:915958597
市民からの意見・要望への対応について
市民からの議会に対する意見・要望について、議会として回答する取組を試行的に実施することになりました。ご意見・ご要望をお寄せください。
主な実施内容は以下のとおりです。
1 FAX・メール等書面で提出されたものを対象とする。
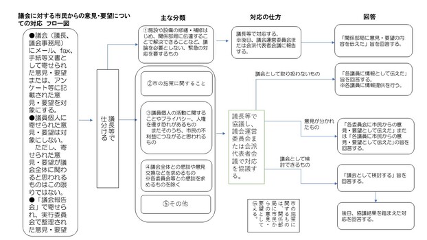
2 別図の「フロー図」に基づき処理する。
3 対応の結果については市議会ホームページ等で公開する。
4 議会報告会で寄せられた意見・要望や議会アンケート等での意見・要望についても対象とする。
5 原則として匿名のものは取り扱わない。
注記:なお、市政や議会に対する政策提言等は請願・陳情の制度がありますのでご活用ください。
注記:詳細は議会事務局までご連絡ください。
実施の経過について
議会の「広聴(市民の意見を聴くことなど)活動」については、議会運営委員会でそのあり方について協議をしており、来年度の議会基本条例の検証の中で位置付けの明確化を図る予定です。市民からの意見・要望については、議会として何らか対応すべきとの考えから、「議会に対する市民からの意見・要望についての対応」を取りまとめ、試行実施することとしました。
議会に対する市民からの意見・要望についての対応フロー図(PDF:248KB)

議会に対する市民からの意見・要望についての対応フロー図
PDF形式のファイルを開くには、Adobe Acrobat Reader DC(旧Adobe Reader)が必要です。
お持ちでない方は、Adobe社から無償でダウンロードできます。
Adobe Acrobat Reader DCのダウンロードへ